- >Subway safety monitoring system
- >Safety Monitoring System for Ancient Architectural Structures
- >Slope safety monitoring system
- >Building settlement monitoring system
- >Online monitoring of tower fan safety
- >Bridge safety monitoring system
- >Online monitoring of tailings pond safety
- >Dam reservoir safety monitoring system
- >Pipe gallery safety monitoring system
- >Drilling platform safety monitoring system
- >Smart construction site safety system
- >Roadbed safety monitoring system

Pipe gallery safety monitoring system
1、System Introduction
Suzhou Ronglin has customized an information management system with functions such as deformation monitoring data storage, preprocessing, management analysis, visualization analysis, and limit warning, ensuring accurate, timely, and fast data processing and information feedback. Deformation monitoring of the structure must be carried out during both the construction and operation periods to ensure the safety of the main structure and surrounding environment.
2、Monitoring content
(1) Settlement displacement monitoring
(2) Three axis displacement monitoring
(3) Surface stress monitoring
(4) Monitoring of pipe displacement
(5) Crack displacement monitoring
(6) Temperature and humidity monitoring
(7) Hazardous gas monitoring
(8) Video monitoring
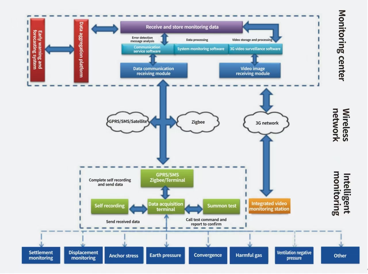
3、System topology diagram

4、Application case diagram




